WIP!!!!!

Design a PCB
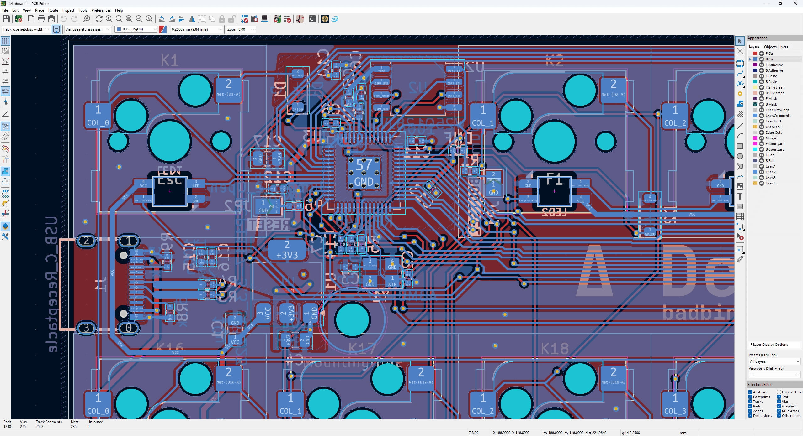
Use KiCad (or your favorite EDA) to design a PCB using SMD components

Get a Hotplate
Get a hotplate, solder paste, and a testing PCB to practice on
Get a Grant
Get a grant to order the PCB you designed, and parts to reflow solder on it!
What is Reflow?
Reflow is a limited-time You Ship, We Ship (YSWS) where you first design your own PCB using SMD components (Surface Mount Devices). Once your design is complete, you receive a PCB, parts, and tools to practice reflow soldering. Afterward, you get a grant to have your design professionally fabricated and another grant to purchase the necessary components!
Requirements
Here are some rules your design should follow! If you have any questions, feel free to ask in #reflow!
FAQ
Here are answers to some questions you might have! If you have any other questions, please ask in #reflow!